欢迎访问江苏省海门中等专业学校官方网站!
加入收藏
|
设为首页
|
校长信箱
首页
打开这扇窗
了解职教万象
校情总览
靠江 靠海 靠上海
长江水 最宽处
她在生长
学校概况
历史变迁
校长致辞
领导关怀
校级领导
组织机构
荣誉集锦
校园掠影
党群之窗
一颗红心永向党
汇聚群众的智慧
和青春的力量
党建动态
理论学习
党员风采
群团活动
教学科研
求索
探真
我们一直在路上
名师工作室
专业建设
技能大赛
教学研究
质量监督
职教活动周
创建动态
教学大赛
校企合作
教师培训
学生工作
明理 润心 养正
你我共成长
主题活动
大生德育
德育队伍
安全教育
缤纷社团
学生风采
家长学校
心旅导航
装备信息
大国工匠基地
梦想开始的地方
制造加工实训中心
电子技术应用实训中心
汽车工程实训中心
烹饪实训中心
建筑工程实训中心
智能制造实训中心
服装设计与工艺实训中心
学前教育实训中心
财经商贸实训中心
化学应用实训中心
现代农艺实训中心
美术实训中心
旅游实训中心
现代信息技术中心
信息纵览
继续教育
全民学习的舞台
终身教育的摇篮
开放教育
社区教育
社会培训
校园文化
似一阵微风拂面
透着甜蜜与温馨
满载青春和理想
理念解读
学校标识
媒体校园
校史档案
招生就业
找准方向
淬炼成钢
许自己一个美好前程
招生资讯
专业介绍
就业指南
就业信息
后勤工作
后勤不后 处处先行
党建之家
后勤之窗
服务之声
招生就业
招生资讯
专业介绍
就业指南
就业信息
您现在的位置:
海门中专
>>
招生就业
招生资讯
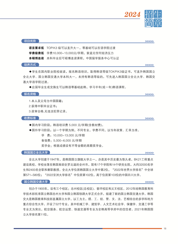
江苏联合职业技术学院海门分院、江苏省中等专业学校、南通市海门技工学校2024年招生简章
来源:
发布时间:2024年05月30日 点击数:
【
收藏
】【
打印文章
】【
查看评论
】
上一篇:
五年制高职等你来了解
下一篇:
2025五年制高职专业有这些
校情总览
党群之窗
校园生活
教学科研
学生工作
实训基地
社会教育
招生就业
校长信箱
会员登录
Copyright 2010-2016 江苏省海门中等专业学校版权所有 | 地址:江苏省南通市海门区滨江街道苏州路299号 | 电话:0513-82829208 |
苏ICP备05003597号
| 苏公网安备 32068402000100号 |
管理员登陆