欢迎访问江苏省海门中等专业学校官方网站! 加入收藏 | 设为首页 | 校长信箱
 
 
 
 
后勤服务
 
您现在的位置:海门中专>> 后勤服务 服务之声
加强安全管理 提升责任意识
来源: 发布时间:2021年04月29日 点击数:
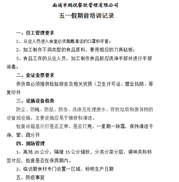
        五一临近,气温越来越高,食品安全隐患更容易发生,为进一步加强食品安全管理工作,提升从业人员的安全责任意识,维护全体师生身体健康和生命安全,后勤服务中心组织全体驻校单位召开从业人员安全培训。
        各驻校单位根据施锡斌主任的部署,迅速制定了安全教育方案,并于4月29日下午2:30对各自从业人员进行了安全培训:一是五一假期间的交通安全、网络安全、防诈骗、食品安全;二是日常规范管理,包括人员口罩、手套全时规范佩戴;溯源索证齐全;设施设备尤其是冰箱温度显示、除霜以及防蝇设施添置;现场环境包括离地放置、橱柜清洁、冰柜内防串味、调料品保质期检查、冷冻品保质期检查、售菜区域和烹饪台物品整理等。
        全体从业人员通过培训牢记肩负的安全责任,坚持每天一查,坚决杜绝变质、变味和过期食品,全力确保全校师生的饮食安全!
 
 
 
 
 
 
 
 
 
 
收藏】【打印文章】【查看评论
上一篇:暖心服务,打响高考保“胃”战  下一篇:服务为先 精细管理
 
 
校情总览      党群之窗
校园生活      教学科研
学生工作      实训基地
社会教育      招生就业
校长信箱      会员登录
Copyright 2010-2016 江苏省海门中等专业学校版权所有 | 地址:江苏省南通市海门区滨江街道苏州路299号 | 电话:0513-82829208 | 苏ICP备05003597号 | 苏公网安备 32068402000100号 | 管理员登陆